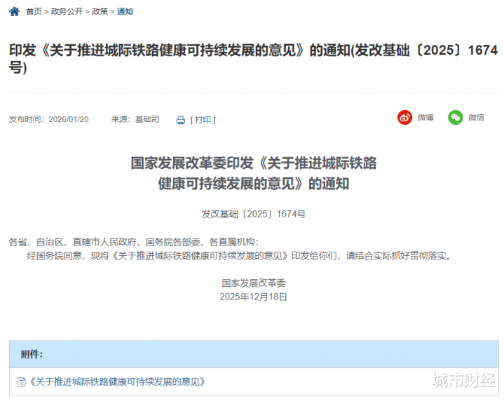
米兰app官方网站 重磅发布! 高铁、地铁、城际铁路, 门槛都抬高了
发布日期:2026-01-28 01:08 点击次数:76
01 | 城际铁路,新门槛来了
近日,各省市经济数据纷至沓来,以至于大家忽略了一份重磅文件悄然发布,也即国家发改委1月20日发布的《关于推进城际铁路健康可持续发展的意见》。
这份文件,给城际铁路划定了新的门槛,同时堵住了一些漏洞,将很多城市挡在了修建城际铁路的资格之外。

《意见》强调:
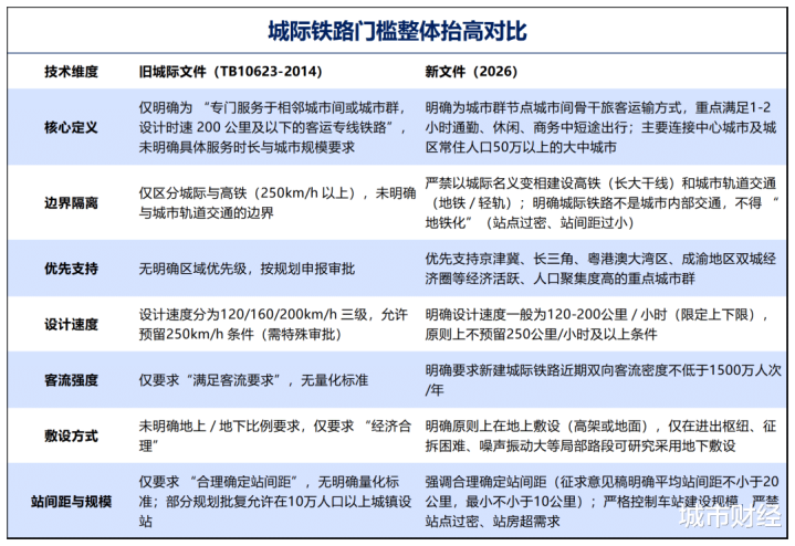
1、城际铁路主要连接城市群内中心城市及城区常住人口50万以上的大中城市;
2、优先支持京津冀、长三角、粤港澳大湾区、成渝地区双城经济圈等经济活跃、人口聚集度高的重点城市群规划建设城际铁路。严禁以城际铁路名义变相建设高速铁路、城市轨道交通项目。
3、新建城际铁路近期双向客流密度不低于1500万人次/年,设计速度一般为每小时120-200公里。
4、避免过度超前或重复建设。对于项目开通运营5年后、双向客流密度仍未达到预期指标50%的,以及项目开通运营10年后未实现现金流平衡的地区,暂停审批(核准)新建城际铁路项目。
5、严格控制债务风险。地方政府严格落实政府支出责任,建立透明规范的城际铁路建设、运营、维护资金投入长效机制。新建城际铁路项目资本金比例不应低于50%,对违规举债融资或未落实偿债及运营补亏资金来源的项目,一律不得审批(核准)。债务高风险地区不得新增地方政府债务用于新建城际铁路项目。
6、严禁以城际铁路名义变相建设高速铁路、城市轨道交通项目。
这段话有三个信号。
02 | 三个信号传来
第一,给城际铁路圈定了大的范围。
城际铁路是连接中心城市与城区常住人口50万以上的大中城市的交通。
关键词是“中心城市”和“城区人口50万以上的大中城市”。
中心城市基本就是指4个直辖市、5个计划单列市以及27个省会与首府城市,共36个。
至于城区常住人口50万以上的大中城市的表述,我们都知道,在官方对城市等级划分中,没有所谓的一二三四线,更没有什么新一线,而是按照城区常住人口划分的超大、特大、I型大城市、II型大城市、中等城市、I型小城市、II型小城市。
城区常住人口1000万以上的城市为超大城市;
500万以上1000万以下的城市为特大城市;
300万以上500万以下的城市为Ⅰ型大城市;
100万以上300万以下的城市为Ⅱ型大城市;
50万以上100万以下的城市为中等城市;
20万以上50万以下的城市为Ⅰ型小城市;
20万以下的城市为Ⅱ型小城市。
这是个大范畴,城区人口低于50万的小城市,没有修建与中心城市对接的城际铁路的资格。
2014年发布的《城际铁路设计规范》中,部分规划批复允许在10万人口以上城镇设站,现在一律得高于城区50万人口。
理论上只有中心城市与周边城区人口满足50万以上的大中城市有修建城际铁路的资格。
第二,新门槛来了。
但也仅仅是有资格而已,要能获批,还需要冲破重重关卡。
首要条件,就是客流量强度,需要达到每年1500万人次。2014年发布的《城际铁路设计规范》虽然提出了“满足客流要求”,但没有明确的量化标准。
这就需要人口集中,所以文件点名优先支持人口集中的京津冀、长三角、粤港澳、成渝四大城市群。
这里最典型的案例,就是南昌都市圈城际铁路不具备建设条件。
去年9月份,江西省交通厅挂出了一份《关于省政协十三届三次会议第0160号建议答复的函》,透露了很多关于南昌都市圈的很多关键信息。
后来这份文件下架了,不过当时本号已经全文截屏。
这份答复函是针对金秋平委员提出的《打通交通“中循环”提升省会发展动能》提案进行全面、详细、深度、中肯答复。

《答复函》提到:
行业专家评审论证认为,当前,南昌都市圈经济、人口等指标规模与国家有关政策规定的标准相差较大,不具备规划建设市域(郊)铁路条件。后续,省发改委将根据区域经济社会发展情况,会同有关市县深化南昌都市圈市域(郊)铁路规划研究,深入论证并完善南昌都市圈市域(郊)铁路方案,适时按规定报批实施。
根据江西省公布的《大南昌都市圈发展规划(2019-2025年)》显示,大南昌都市圈包括:
南昌市、九江市和抚州市临川区、东乡区,宜春市的丰城市、樟树市、高安市和靖安县、奉新县,上饶市的鄱阳县、余干县、万年县,含国家级新区赣江新区。

2024年大南昌都市圈GDP合计1.57万亿元,常住人口合计1757.91万人。

制图:城市财经;数据:各城市统计局
意思很明确,暂时不符合标准,难以获批,等未来符合标准了,再上报申请。
其中难以获批的理由,就是经济与人口规模不达标。
更早的时候,2021年陕西省也喊停了4条城际铁路。

第三,堵漏洞。
《意见》明确强调,严禁以城际铁路名义变相建设高速铁路、城市轨道交通项目。
近些年来,随着地铁门槛不断提高,尤其是官方明确强调不再受理一般地市首轮地铁规划,很多城市开始曲线寻求地铁,城际铁路地铁化运营,就是最重要的方式。
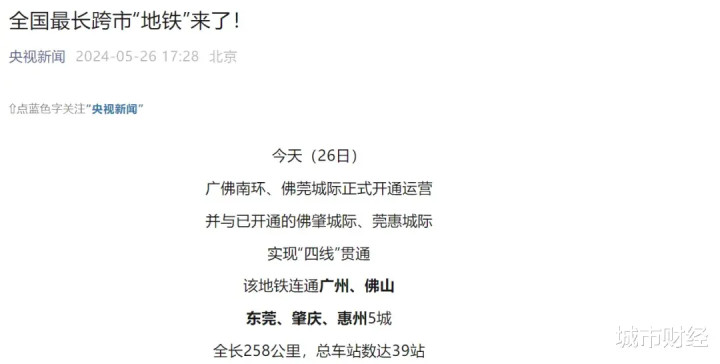
最典型的案例,就是2024年开通的广佛南环城际(佛山西站—番禺站)、佛莞城际(番禺站—东莞西站)。
这两条线路开通,与佛肇城际(佛山西站-肇庆站)、莞惠城际(东莞西站-小金口站)相连形成了一条全长258公里,呈东西走向的交通大动脉。
随着这两条线路开通,一条横跨肇庆、广州、佛山、东莞、惠州五座城市的超长“地铁”诞生了。
央视新闻给出的标题便是,“全国最长跨市'地铁'来了”。

广州地铁集团当时宣布,这四条对接的城际铁路,全面启用“站站停+大站快车”公交化运营模式,乘客无须提前购票,使用地方交通卡刷卡或扫码便可乘车,免去了城际铁路体系的提前检票、购票环节,和坐地铁没差。
而且,站台、标志、报站,都与地铁相差无几,站站停。
所以说,这条四线贯通串起5个城市的城际铁路,名义上是城际铁路,实际上已经是地铁了。
之前本号还强调,如果正在建设的厦漳泉城际铁路R1线路抄广东的作业,那泉州很有希望曲线实现地铁梦。
然而,如今这个漏洞被堵,很多像泉州这样想借助城际曲线实现地铁梦的城市,希望泡汤了。

制图:城市财经;资料来源:官方文件
03 | 化债,是第一要务
抬高城际铁路门槛、堵住以修城际为名修地铁为实背后,都是防范地方城市的债务问题。
此外,高铁门槛和地铁门槛也在收紧。
高铁方面:
2021年国家发改委、交通部、国家铁路局、中国国家铁路集团四部门联合发布了《关于进一步做好铁路规划建设工作的意见》,其中明确:
严格控制建设既有高铁的平行线路,既有高铁能力利用率不足80%的,原则上不得新建平行线路。新建铁路项目要严格按照国家批准的规划实施,规划内项目不得随意调整功能定位、建设时序和建设标准,未列入规划的项目原则上不得开工建设。
此外,当年的文件还规定:
第一,规划建设贯通省会及特大城市、近期双向客流密度2500万人次/年以上、中长途客流比重在70%以上的高铁主通道线路,可采用时速350公里标准。
第二,规划建设串联规模较大的地级以上城市、近期双向客流密度2000万人次/年以上、路网功能较突出的高铁线路,可预留时速350公里条件。
第三,规划建设近期双向客流密度1500万人次/年以上的高铁区域连接线,可采用时速250公里标准。
第四,规划建设城际铁路线路,原则上采用时速200公里及以下标准。
也就是说,串联省会或特大城市及以上的线路,时速按照350公里设计。串联较大地市,米兰app时速可以预留350公里。串联普通地市,时速按照250公里的动车设计。串联临近城市的城际铁路,则时速需要低于200公里。
地铁方面:
2018年,国家发改委就将地铁申报门槛上调至GDP超3000亿元、财政收入超300亿元、城区人口超300万。此外还有客流量的量化标准要求。
之后官方又强调,不再受理普通地市首轮地铁规划。
前段时间,已经开通了两条地铁线的洛阳,因为地铁客流强度不达标,暂不具备申请二期地铁规划的条件。
头戴计划单列市头衔的宁波,去年也透露因为地铁强度不达标,暂无法申报新一轮地铁规划。
也就是说,之前还只是局限于不再受理普通地市新一轮地铁规划,现在连高能级城市,也加大了申报难度。
此外,去年年末就传出,地铁新规已经制定,但不会公开。
去年年末据“RT轨道交通”所说,国家相关部委正在与行业协会及相关专业团队正在做最后的标准协商,预计2025年底左右将会发布接下来一段时间内的轨道交通审批政策依据。
据了解,在新版的轨道交通审批规则当中,除了依据即将执行的运营期的成本核算外,针对资本金比例将大幅提高:
针对800米可达性覆盖通勤人口及岗位密度将有更细致的要求(1000万以上城市为65%,500-1000万城市为50%,仅供参考,具体以发布为准),对城市经济指标也有大幅提高的要求。也就是说,从财政收入到常住人口,从初期客运强度到远期客流规模等等,这些指标都要进行调整。

此外,还有传言,GDP、财政收入等门槛也大幅提高。GDP需要过万亿,财政收入需要过千亿。

再次强调一下,以上都是传言,具体新标准如何,由于官方不再公布详细规划,无法得知。
不过,可以肯定一点的是,七年过去了,地铁申报门槛肯定会提高,尤其是地方债务问题突出的当下。
往后,尚无地铁的城市,基本没资格申报。一大波有地铁的城市,也会在门槛抬高之后,失去资格。
城际铁路、高铁、地铁门槛相继调高背后:
目的在于两点:
第一,防止资源浪费。
第二,防止地方债务增加。
尤其是防范债务,《关于进一步做好铁路规划建设工作的意见》和《关于推进城际铁路健康可持续发展的意见》均明确点出。
地方投资高铁、地铁、城际铁路建设的资金来源,大多都是通过发债。
而化债则是最近几年中央与地方的头等大事。
2025年8月1日,财政部发布了《关于六起地方政府隐性债务问责典型案例的通报》,对沈阳辽中区、厦门、德州陵城区、武汉东湖新技术开发区、重庆武隆区、成都6个地方违规增加隐性债务进行通报、并问责。

其中厦门新增隐性债务规模最高,成都次之,均超过了600亿元。
违规举债后的问责情况如下:

制图:城市财经;资料来源:财政部
中央通过集中曝光典型案例并严肃问责(涉及诫勉、党内警告、政务处分等),明确传递信号:
任何形式的隐性债务新增都是绝对禁区,无论何种理由、何种层级、何种项目,都必须立即制止并倒查责任。
并以此六个案例,敲山震虎。
最近几年,全国经济发展形势转变,除了全球政治格局变幻,与美国贸易对垒等因素外,内部的房地产问题、地方债问题突出,也是核心困扰。
面对这一棘手问题,中央抛出了解决方案:
控制增量,化解存量。
存量政府债务到底都有多少?
有两个口径提供的数据,一个是中国人大网公布的,2024年年末,全国政府债务余额92.6万亿元(含法定债务和隐性债务)。其中,国债余额34.6万亿元,地方政府法定债务余额47.5万亿元,地方政府隐性债务余额10.5万亿元。

另一个则来自国际货币基金组织的预测。IMF的估算大致就在50万亿左右,总的债务规模约为110万亿。

这么多债务,怎么还?
过去基本依靠卖地还,但如今楼市不振,土地收益持续下滑。
所以才有了中央层面上的控制增量、化解存量。
在控制增量方面,主要措施就是控制无效基建。
2023年年底,国务院办公厅发文,要求12个省市除基本民生工程外, 2024年不得出现新开工项目。
被点名的省市包括:天津、内蒙古、辽宁、吉林、黑龙江、广西、重庆、贵州、云南、甘肃、青海、宁夏。
原因无他,均因债务问题。
2024年11月份,《全国人民代表大会常务委员会关于批准〈国务院关于提请审议增加地方政府债务限额置换存量隐性债务的议案〉的决议》通过,内容包括:
增加6万亿元地方政府债务限额置换存量隐性债务。此外,从2024年开始、连续五年总计4万亿的地方政府专项债,加上2029年及以后年度到期的棚户区改造隐性债务2万亿元,仍按原合同偿还,总计为地方政府化解未来4年内债务12万亿元。
也就是6万亿+4万亿+2万亿=12万亿。
6万亿是增量,是全国人大常委会批准的。一次性报批,分三年实施。4万亿是腾挪,是从原本就有的每年额度债务增量中拿出8000亿元,连续五年合计4万亿,用于化债。2万亿是延期,2029年及以后年度到期的棚户区改造隐性债务2万亿元,仍按原合同偿还。也即这2万亿,到期后不用着急偿还,仍按照原合同延期偿还。无论是增量6万亿,还是腾挪的4万亿,还是延期的2万亿,都是用于化债,也即化解地方隐性债务。化债的本质是债务置换,也即将隐性债务置换成法定的显性债务。“控制增量,化解存量”,本质上是以时间换空间,避免危机发生,慢慢来消化这庞大规模的债务。
